Enterprise Architect: Difference between revisions

From BITPlan Wiki
Jump to navigation Jump to search
No edit summary
 
Line 102: Line 102:
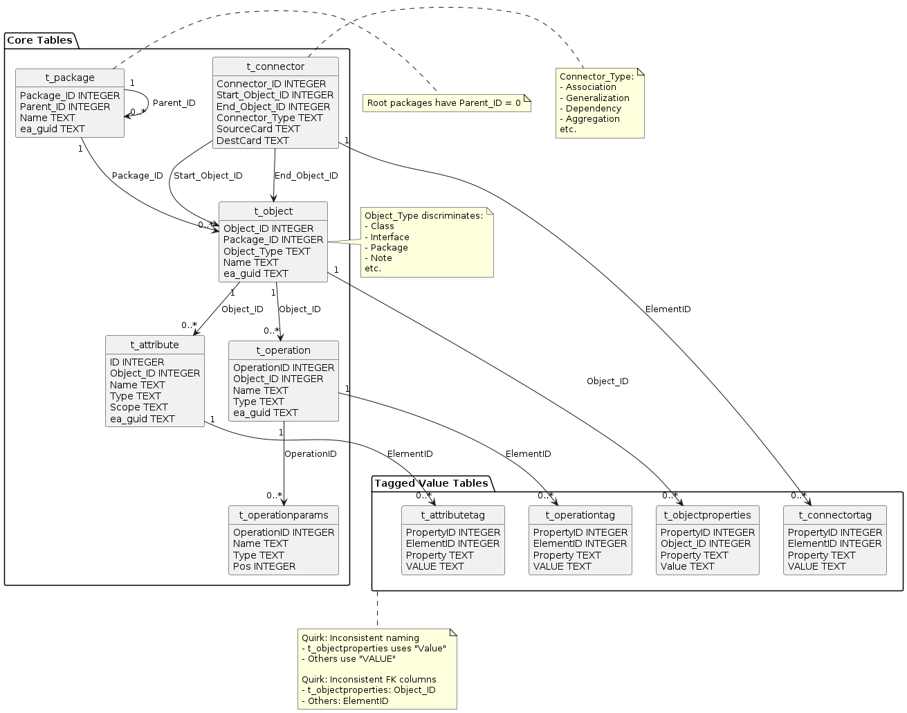
t_operation "1" --> "0..*" t_operationtag : ElementID
t_operation "1" --> "0..*" t_operationtag : ElementID
t_connector "1" --> "0..*" t_connectortag : ElementID
t_connector "1" --> "0..*" t_connectortag : ElementID
note right of t_package
  Root packages have Parent_ID = 0
end note
note right of t_object
  Object_Type discriminates:
  - Class
  - Interface
  - Package
  - Note
  etc.
end note
note right of t_connector
  Connector_Type:
  - Association
  - Generalization
  - Dependency
  - Aggregation
  etc.
end note
note bottom of "Tagged Value Tables"
  Quirk: Inconsistent naming
  - t_objectproperties uses "Value"
  - Others use "VALUE"
  Quirk: Inconsistent FK columns
  - t_objectproperties: Object_ID
  - Others: ElementID
end note
</uml>
</uml>
= Logical Schema =
= Logical Schema =
<uml>
<uml>

Latest revision as of 06:31, 13 February 2026